去创作

用微信扫描二维码

分享至好友和朋友圈

重庆重罚揭开太保遮羞布:头部险企的系统性违规实锤

提起中国太平洋保险,很多人应该都不陌生。它在中国乃至全球保险市场中稳居第一梯队,与人保财险、平安产险并称为中国财险市场“三巨头”。

作为国内领先的综合性保险集团,中国太保的综合实力毋庸置疑。然而,就在几天前,其收到了一张来自重庆金融监管局的罚单。

这张罚单不仅将这家老牌险企再次推向了舆论的风口浪尖,也连同之前分公司误导宣传、代签名售险等一系列事件,一起将公司的系统性合规漏洞暴露在公众面前。

在转型的多重压力下,中国太保正面临着一场最为严峻的信任危机与治理考验。

从“单点违规”到“系统性失控”

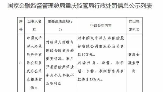
4月10日,国家金融监督管理总局重庆监管局发布了一则行政处罚信息。在这张罚单上,同时出现了中国太平洋保险两家子公司的名字。

其中,太保寿险重庆分公司因存在对投保人隐瞒合同重要信息、利用团险共保为个人牟取不正当利益这两项违法行为,而罚50万元。同时,对相关责任人龚天勇、李蕾、朱明瑶、白静、李剑警告并罚款共计35万元。

保险本是消费者的保障,但太保寿险重庆分公司却在签合同时向客户隐瞒重要信息,部分员工甚至利用职务之便为自己谋取私利。这不仅是将保障工具异化为利益输送通道,更击穿了寿险业务的“诚信”底线。

图片

来源:重庆金融监管局

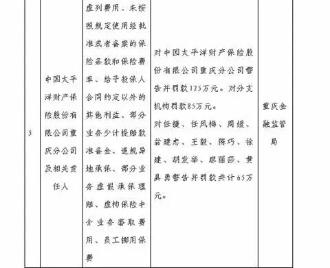
相比之下,另一家子公司太保产险重庆分公司的违规行为更加触目惊心。

其所涉及的违规行为共八项,包含虚列费用、违规异地承保、部分业务虚假承保理赔、虚构保险中介业务套取费用等,几乎踩遍了“五虚”红线。

所谓的“五虚”,是指虚假承保、虚假退保、虚挂保费、虚列费用、虚假理赔。在保险行业,特别是财产保险业务中,“五虚”是监管机构重点打击的违规行为,是保险公司不可逾越的红线。

如此严重的违规,太保产险重庆分公司自然难逃被罚。行政处罚信息显示,该公司被罚125万元,分支机构被罚85万元。对相关责任人处以警告并罚款合计65万元。

图片

来源:重庆金融监管局

从罚款情况来看,中国太保存在的违规行为已经不只是出现在某个员工或某个子公司身上,而是存在在保险业务全链条、从上到下的系统性违规。

而这,恰恰体现了中国太保分支机构内控机制的失效,更暴露其风控流程中存在合规漏洞。

服务承诺的“空心化”

除了监管重罚,一系列的舆情事件让太保的口碑也遭遇了滑铁卢。

长期以来,中国太平洋保险都将“平时注入一滴水,难时拥有太平洋”作为核心品牌口号,也是其最具代表性的品牌承诺。

但从去年到今年发生的几件负面事件,却将中国太保的品牌承诺推向了公众质疑的境地。

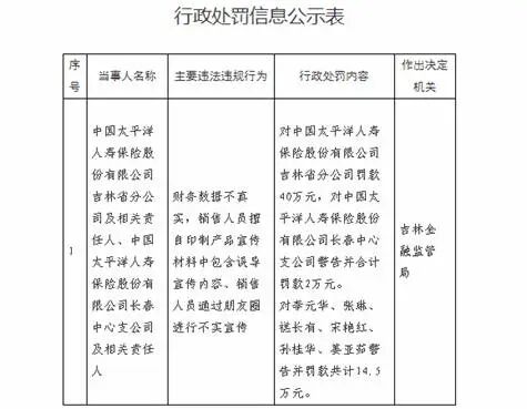
据中华网报道,自2025年1月1日至2026年1月29日,‌太保寿险及其分支机构累计被罚1428.2万元‌,其中2025年全年占1355.4万元,2026年首个月就新增72.8万元。

其中,吉林省分公司、长春中心支公司因财务数据不真实、销售误导等问题,被吉林金融监管局罚款42万元,6名相关责任人被罚14.5万元。

值得注意的是,销售人员在宣传过程中,不仅擅自印制产品宣传材料,误导消费者,还在朋友圈进行虚假宣传。

消费者无法准确了解保险产品的具体保障范围或责任边界,就容易受到销售人员的欺骗,更谈不上在出险时获得应有的保障,甚至可能因误解条款而遭遇拒赔、退保损失或维权无门,最终掉入“保险陷阱”。

图片

来源:吉林金融监管局

去年12月,太平洋人寿茂名分公司因代签名售险,被消费者举报,要求全额退款。通过这些,能看出该保险公司部分基层机构为了业绩,不惜损害消费者的权益,也让太保卷入销售误导的风波。

前几日,北京金融法院发布一个典型的保险理赔案,引发了广泛的社会关注。

“众包骑手”田先生生前每天都会通过外卖平台App投保一份3元的意外险,保费由系统自动在报酬中扣取。但其不幸猝死之后,相关保险公司却只收钱,不担责,拒绝向投保人理赔。好在法院一审判决保险公司需赔付田先生的60万元保险金,终审也维持了原判。

这件事虽然与中国太保没有直接关系,但反映出了整个保险行业,在合同、条款的设置和解释上缺乏人性化,且缺乏对劳动者的保障等深层次问题。

而中国太保作为头部险企,承保着部分市民、灵活就业人群的保险产品,如何细化合同内容、维护基层劳动者的合法权益,是其更应该回答的问题。

规模焦虑下的“动作变形”

中国太保分支机构接连被罚,所暴露出的合规问题自然不是凭空出现的,而是其经营压力的外化。

以子公司太保产险为例,其2025年原保险保费收入2014.99亿元,增速只有0.1%,增长几乎陷入了停滞。

同时,其承保综合成本率为97.6%,也就是每收100元保费,需要支出97.6元用于赔付和运营,承保利润仅2.4元。虽然该数据同比下降1.1个百分点,但仍逼近100%的盈亏线,盈利空间非常有限。

图片

来源:中国太保2025年年度报告

尽管太保集团管理层强调的是高质量发展,但在实际执行中,分支机构的核心KPI依然是“保费规模”。为了维持市场份额和业绩报表上的数据,部分基层机构往往会通过不正当、甚至违法手段进行恶性竞争。

这种不良竞争只会让原本就对保险缺乏足够信任的潜在客户,离保险越来越远。

再加上近年来,中国太保的高管团队经历了频繁的更迭,不仅涉及集团层面,还波及旗下太保寿险与太保产险两家核心子公司。

2024年初,原董事长孔庆伟到龄退休后,原集团总裁傅帆升任董事长,太保“老将”赵永刚从海通证券回归,出任集团总裁。此次高层“交棒”让中国太保进入了新老交替、内部提拔的混合治理模式。

图片

来源:中国太保官网

太保寿险高层也迎来了密集调整,原董事长潘艳红到龄退休,总经理蔡强合同到期离任。同时,多位副总经理、总精算师、审计责任人等岗位也同步更换。

此外还有非执行董事谢维青,任职不到一年便辞任;总精算师张远瀚离职等频繁的管理层变动。

高层的动荡往往会分散管理层的注意力,让合规文化很难在基层扎根,从而导致战略执行的不连续。当保险机构对业绩的重视高过了合规,就会为违规行为的滋生提供土壤。

结语

密集的罚单和一系列负面事件,让原本藏着经营压力下的合规问题暴露无疑。作为一家系统重要性保险机构,中国太保的合规经营不仅关乎自身品牌声誉,更是维系金融系统稳定的关键。

在行业转型时期,任何试图通过违规操作换取短期规模的行为,都会付出惨痛的代价。中国太保集团及其分支机构需要彻底转变经营思路,将重心放在合规管理上,而不是一味的追求业绩和规模。

只有当合规真正成为全体员工的信仰,中国太保才能守住“太平洋”这块金字招牌,品牌承诺也不会沦为空谈。

更多精彩内容,关注云掌财经公众号(ID:yzcjapp)

以上内容仅供学习交流,不作为投资依据,据此操作风险自担。股市有风险,入市需谨慎! 点击查看风险提示及免责声明
热股榜
代码/名称 现价 涨跌幅
加载中...
加载中 ...
加载中...

二维码已过期

点击刷新

扫码成功

请在手机上确认登录

云掌财经

使用云掌财经APP扫码登录

在“我的”界面右上角点击扫一扫登录

  • 验证码登录
  • 密码登录

注册/登录 即代表同意《云掌财经网站服务使用协议》

找回密码

密码修改成功!请登录(3s)

用户反馈

0/200

云掌财经APP下载

此为会员内容,加入后方可查看,请下载云掌财经APP进行加入

此为会员内容,请下载云掌财经APP加入圈子

云掌财经
扫码下载

更多功能与福利尽在APP端:

  • 精选会员内容实时推送
  • 视频直播在线答疑解惑
  • 达人一对一互动交流
关闭
/