去创作

用微信扫描二维码

分享至好友和朋友圈

兰州约谈之后:拼多多的“合规成人礼”与战略大考

在2026年4月9日,春日里的兰州迎来了一场行政会议。

该会议面向一众电商行业巨头,包括拼多多在内的多家电商平台于这场行政约谈中纷纷签订了《公平竞争承诺书》。

之所以要签订这份承诺书,主要还是因为之前电商平台存在虚假宣传、刷单炒信等行为。监管部门此次开展的约谈行动,直接明确了电商平台的违法、违规红线:严禁串通定价、严禁划分市场、严禁联合抵制交易。

对于拼多多而言,平台经济开始告别“野蛮生长”的草莽时代,转而全面进入合规严管时代。在这个时代里,任何试图通过钻空子、打擦边球来获取超额利润的行为,都将面临前所未有的法律风险与舆论审视。

监管新常态:从“10万罚单”到常态化约谈

说到底,此次拼多多在兰州被约谈,其实是该平台近期密集监管压力的集中释放。

早在今年1月,上海税务部门就针对拼多多未按规定报送涉税信息的行为,对其开出了10万元的“顶格罚单”。尽管金额不大,但其象征意义是远超数字本身的。

对于这张罚单,外界将其视为监管层向平台经济发出的“合规成人礼”信号,从侧面宣告电商平台“野蛮生长”时代已经结束了。

图片

(图源:国家税务总局)

紧随这张罚单之后的,是市场监管总局、税务总局等部门组成联合调查组,一同进驻拼多多上海总部。表明监管已从单一部门的点状执法,升级为多部门协同的系统性、常态化监督。

对于这种“组合拳”式的监管模式,其实是有讲究的。税务部门关注的是资金流与信息流的合规,而市场监管部门关注的是竞争秩序与消费者权益,多部门的协同作战,能够有效地打破信息壁垒,完成对电商平台的穿透式监管。

对于拼多多而言,其后续的内、外部运营,每一个环节都将处在严密、立体的监管网络之下。如,从上海到兰州,各地监管部门对拼多多的关注点,覆盖了税务、反垄断、商品质量、广告宣传等多个维度,这种“地方包围中央”的监管态势,也迫使拼多多将合规从“可选项”变为“必选项”。

图片

(图源:拼多多官网)

换言之,当全国各地的监管部门都开始依据统一的法规框架,拼多多便难以通过“打擦边球”的方式获取局部优势。合规,已经内化为企业生存和发展的底层逻辑。这不仅是对拼多多的考验,也是对整个平台经济能否走向成熟、实现高质量发展的关键一跃。

战略转向:“新拼姆”与供应链的豪赌

面对日益严峻的合规环境,拼多多没有沉浸在流量分发者与撮合者的角色中,而是以主动的姿态化身为变革者。其核心战略便是从过去轻资产、高周转的流量驱动模式,彻底转向深度介入产业带的重资产供应链模式。

在2025年财报发布之际,拼多多就向外界抛出了一枚重磅炸弹:宣布启动“千亿扶持”计划。该计划首期,拼多多便投入了150亿元的真金白银在上海组建自营品牌“新拼姆”。

对于拼多多这大手笔,显然是为了摆脱“低价白牌”的路径依赖。在C2M模式下,拼多多深度介入产品的研发、生产与品控环节,它不再满足于将工厂的产品搬运上网,而是要通过大数据的精准反馈,指导工厂生产出更符合消费者需求的“新质供给”。

关于这一点,从浙江慈溪的小家电到广东梅州的精品柚子,就可以看见“新拼姆”的潜力,该新品牌已经孵化出一批具备国际竞争力的自主品牌,将原本被中间环节攫取的利润留在产业带,从而在价值链上获取了更高溢价。

而为了确保这一宏大战略的平稳落地,拼多多在治理架构上走了一条大刀阔斧的改革道路。

去年12月,拼多多正式实行联席董事长制度,由赵佳臻与陈磊共同掌舵,形成了独特的“双核”驱动架构。

外界普遍认为,赵佳臻将作为“国内大管家”,主导国内供应链的升级与再造;陈磊作为“全球开拓者”,则会聚焦于Temu的海外扩张与全球化合规。

这种“内圣外王”的分工机制,体现的正是拼多多对国内外两个市场的精准把控。

若结合拼多多2025年第四季度报告来看,对于陈磊而言,23%的营收成本增速,已经远超10%的营收增速了,为了跨越地缘政治的高墙与合规的深水区,Temu必须支付高昂的物流履约费、关税成本以及为了符合欧美法规而产生的合规成本。

图片
图片

(图源:拼多多2025第四季度报)

陈磊的任务,就是将这些高昂的“入场费”转化为全球供应链的护城河,让Temu从单纯的“低价倾销”蜕变为合规、高效的全球零售网络。

而对于赵佳臻来说,30%的研发投入增长则是其作为“国内大管家”的底气。这笔巨额资金并未用于简单的营销拉新,而是流向了带宽、服务器以及最核心的“供应链技术”。

图片
图片

(图源:拼多多2025第四季度报)

赵佳臻也在试图通过技术手段,将触角伸向产业带的深处,用算法重构生产与消费的连接——而这,正是赵佳臻为了回应外界对“低价低质”的质疑,所走的技术驱动道路,以效率替代单纯的价格补贴。

信任危机:低价模式的“后遗症”

就在拼多多擘画宏伟蓝图的时候,其平台生态所长期积累的问题集中爆发了。

在2026年3.15期间,多地市场监管部门通报拼多多平台销售的食品、日用品存在质量问题,这一消息如同晴天霹雳,击碎了平台试图建立的“品质化”滤镜。

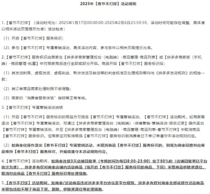
尽管拼多多在2026年春节期间高调推出了“春节不打烊”活动,并宣称全面提升食品安全保障,但现实却显得骨感而残酷。

图片

(图源:拼多多)

在“新拼姆”试图打造高品质自营品牌的同时,平台上依然充斥着大量印刷质量差、内容残缺的盗版书籍,甚至连法律实务类图书都未能幸免。这种“一边灭火,一边纵火”的尴尬局面,暴露了平台治理的深层矛盾——当海量的白牌商品和未获授权商品依然占据生态主流时,任何关于品质的承诺都显得苍白无力。

与此同时,拼多多的营销活动也陷入了“套路化”的泥潭,诸如“现金大转盘”等活动被大量用户投诉为“套路营销”——拉人助力了,提现缺始终停留在0.1元……有种智商被人按在地上摩擦的感觉。

相信很多人都被朋友请求过“帮我砍一刀”,有的人会成功,有的人则会永远停留在0.1元的距离之外,因为这个0.1元背后还有小数点,小数点背后的数字有多少个,平台是不会给你显示的。

图片
图片

(图源:拼多多)

对于这种“永远只差0.01元”的游戏,本质上是一场精心设计的流量收割。它利用用户的贪便宜心理和社交关系链,以极低的成本换取了海量曝光和拉新。

根据网经社发布的《2026年Q1电子商务用户体验与投诉数据报告》,拼多多的投诉量在数字零售领域高居榜首,投诉内容大多集中在售后服务缺失、退款纠纷、产品质量缺陷等方面,暴露了平台在高速扩张中对商家和商品治理的短板。

结语

在兰州的行政约谈,无疑给拼多多敲响了一声警钟,提醒其战略转型的征途并不是坦途,而行走在一根平衡木之上的慢步旅程。

拼多多在这根平衡木上,左手是握着“新拼姆”的利矛,支撑其向供应链上游发起冲锋,超过4200亿元的现金储备使其身穿的铠甲。

平衡木之下,就是平台生态中的商品质量、营销套路等问题,这些问题如同尖刺一般,拼多多稍有失足,便落入用户基础于市场信誉逐步溃散的下场。

因此,拼多多今后的战略转型成败,既取决于“新拼姆”能否成功孵化出有竞争力的品牌,也取决于自身能否在“重仓供应链”的同时,真正将“合规”二字内化为企业基因。

更多精彩内容,关注云掌财经公众号(ID:yzcjapp)

以上内容仅供学习交流,不作为投资依据,据此操作风险自担。股市有风险,入市需谨慎! 点击查看风险提示及免责声明
热股榜
代码/名称 现价 涨跌幅
加载中...
加载中 ...
加载中...

二维码已过期

点击刷新

扫码成功

请在手机上确认登录

云掌财经

使用云掌财经APP扫码登录

在“我的”界面右上角点击扫一扫登录

  • 验证码登录
  • 密码登录

注册/登录 即代表同意《云掌财经网站服务使用协议》

找回密码

密码修改成功!请登录(3s)

用户反馈

0/200

云掌财经APP下载

此为会员内容,加入后方可查看,请下载云掌财经APP进行加入

此为会员内容,请下载云掌财经APP加入圈子

云掌财经
扫码下载

更多功能与福利尽在APP端:

  • 精选会员内容实时推送
  • 视频直播在线答疑解惑
  • 达人一对一互动交流
关闭
/