去创作

用微信扫描二维码

分享至好友和朋友圈

左手合规右手温情,大连银行能否穿越周期?

2026年初春,大连银行正面临转型发展的抉择,一边是持续发酵的巨额诉讼案件,一边是重塑品牌形象、重建公众信心的实际诉求。

对于这家植根于东北的地方性法人银行而言,其后续还得直面内控机制失效的问题,而在公众传播与消费者视角下,它也需塑造一个有温度、有创新力的金融服务者形象。

这种分裂感,恰恰映射出中小银行转型过程中普遍面临的结构性挑战——如何在化解存量风险、修复治理短板的同时,激发增量动能,重拾市场发展的信心。

1.8亿案件与合规的“达摩克利斯之剑”

对于任何一家金融机构而言,声誉是其最核心、最宝贵的无形资产,而合规经营,恰恰是守护这一资产所必须遵守的底线。

大连银行做到了吗?回答这个问题之前,先来看看那起令整个金融圈都感到震惊的案件——大连银行北京分行1.8亿元理财资金失踪案。

图片

(图源:中国裁判文书网)

从图中整理的内容可以发现,该案件除了涉及巨额资金损失以外,还涉及刑事与民事责任,这也直接暴露出大连银行的核心症结——内部风险控制机制失效、关键岗位人员道德风险失控。

为此,2026年3月,大连银行正通过法律程序积极厘清责任归属,强调案件性质为外部犯罪行为所致,试图将自身定位为“受害者”而非“责任方”。

可公众与监管机构的关注焦点并未因此转移,反而质疑大连银行作为资金管理人和受托机构,风控体系居然未能提前预警或阻断此类重大风险?

在外界的质疑声中,大连银行的公众形象也一落千丈。

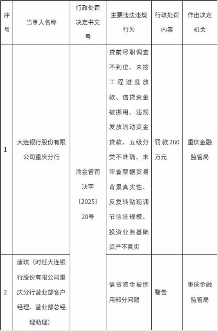
值得警惕的是,近年来,大连银行频繁收到监管罚单,从反洗钱履职不到位、信贷资金违规流入房地产领域,到不良资产虚假出表等……足以见其内部管理存在巨大漏洞。

图片

(图源:国家金融监督管理总局重庆监管局)

另外,据大连银行已公布的2025三季报,可以发现其前三季度实现净利润4.81亿元,结合其资本充足率指标——核心一级资本充足率已从2024年末的8.58%下滑至8.28%,逼近监管要求的7.5%红线——可以判断,其盈利能力和资本缓冲空间正在同步承压。

图片

(图源:大连银行2025三季报)

究其原因,不外乎是大连银行正为化解历史风险而支付高昂成本,而这些成本直接侵蚀了当期利润,也对资本消耗形成了一股持续压力。

对于大连银行的后续发展而言,能否真正“轻装上阵”,关键在于能否把外部压力转化为内部治理升级的动力,从而在化解存量风险的同时,筑牢未来发展的安全堤坝。

科技外衣下的温情突围

与法庭上严肃对峙、责任厘清的紧张氛围不同,在2026年的3月“3·15”消费者权益保护周期间,大连银行在公众面前展现出截然不同的形象——更亲民、更科技、也更具温度。

只见大连世界博览广场的活动现场上,一只搭载远程智控系统的AI机器狗缓缓走来,用活泼互动的方式向市民普及反诈知识。

Ai与机器人作为2026最火热的两个话题,大连银行将二者结合直接放到公众面前,当然不只是为展示科技元素那么简单,核心目的还是希望打破传统金融机构“高冷”“刻板”的印象,让公众觉得银行及其提供的金融服务是可触、可感、可亲近的。

除了展览会上的ai机器狗以外,整个3月,大连银行都在围绕“消保+科技+场景”的主线,一边联合大连海洋大学推出“沉浸式”反诈情景剧,一边在其他分行开展“五进入”(进社区、进校园、进企业、进商圈、进乡村)。

显然,“五进入”是大连银行在声誉修复期打出的一记“组合拳”,它用脚丈量市场,用心贴近用户,试图在每一个社区、每一所校园、每一家企业、每一个商圈、每一座乡村,重新种下信任的种子。

对于大连银行所采取的这些举措,本质上还是“软性公关”策略的那套逻辑,既是对监管倡导“金融为民”的积极响应,也是主动寻求社会认同、重建品牌价值的重要尝试。

换言之,在“1.8亿案件”等负面舆情尚未完全消散的背景下,这些看似温和、不具攻击性的消费者权益保护活动,恰恰起到了“润物细无声”的修复作用。

在撕裂中寻求平衡

作为曾经的“问题银行”,大连银行在2026年3月处于一种“内外撕裂、上下承压”的特殊状态之中。

除了前文提到的“1.8亿元理财案”,大连银行还要面对来自股东股权冻结带来的治理困境。这些都不是简单的财务数字或公关危机,而是深层次治理结构与风控体系的系统性挑战。

市场对它的期待,早已超越了温情脉脉的品牌宣传或节日活动,投资者和监管者真正关心的只有两个问题,即:

这家银行能否“防得住内鬼、守得住资金、经得起审计?

管理层是否具备足够的战略定力,在化解存量风险时不回避、不拖延、不妥协?

对于大连银行而言,这两个问题的答复决定其能否“活下去”。

令人欣慰的是,即便身处转型阵痛期,大连银行并未因压力而收缩创新、放弃责任。相反,它主动拥抱科技——用AI机器狗普及反诈知识;深入基层——联合高校演情景剧、走进社区搞“五进入”,将金融教育做实做活;坚持服务实体——继续扮演地方经济“主力军”的角色。

这种在逆境中仍愿意投入资源、布局品牌、贴近民生的做法,恰恰反映出管理层对未来抱有乐观的看法,或许他们深知:唯有在修复信任的同时,持续强化服务能力与科技底座,才能在区域金融生态中重新赢得一席之地。

“3·15”期间的那些AI机器狗、沉浸式反诈小品、社区互动活动,成功吸引了公众眼球,营造了“亲民、科技、有温度”的品牌形象,但这只是“面子工程”的第一步。

真正的考验,还在于大连银行能否把握住信任重建的核心,如果它只是把科技手段用于对外宣传、吸引流量,却没有将其应用于内部管理,那么科技手段再高也只是漂亮的装饰,而非实质的安全保障。

结语

总之,大连银行在2026年已经没有退路了,因为它要在法庭上为自己的过去辩护,又要考虑后续的发展布局。

作为一家肩负地方经济血脉、服务区域民生的重要法人银行,大连银行没有因为退路问题而选择回避或躺平,相反,它正以“合规为本、科技向善”的方针,试图在刀刃上重建秩序、在创新中重拾温度…

毕竟金融的本质是信用,而信用的建立从来不是一蹴而就的,它需要时间沉淀,也需要行动证明。在这场转型中,大连银行既用法律厘清边界,也用温情重建连接。

若大连银行能在这条路上坚定前行,那么眼前的荆棘终将铺就通途——属于它的“鲸跃”时刻,必将到来。

更多精彩内容,关注云掌财经公众号(ID:yzcjapp)

以上内容仅供学习交流,不作为投资依据,据此操作风险自担。股市有风险,入市需谨慎! 点击查看风险提示及免责声明
热股榜
代码/名称 现价 涨跌幅
加载中...
加载中 ...
加载中...

二维码已过期

点击刷新

扫码成功

请在手机上确认登录

云掌财经

使用云掌财经APP扫码登录

在“我的”界面右上角点击扫一扫登录

  • 验证码登录
  • 密码登录

注册/登录 即代表同意《云掌财经网站服务使用协议》

找回密码

密码修改成功!请登录(3s)

用户反馈

0/200

云掌财经APP下载

此为会员内容,加入后方可查看,请下载云掌财经APP进行加入

此为会员内容,请下载云掌财经APP加入圈子

云掌财经
扫码下载

更多功能与福利尽在APP端:

  • 精选会员内容实时推送
  • 视频直播在线答疑解惑
  • 达人一对一互动交流
关闭
/