去创作

用微信扫描二维码

分享至好友和朋友圈

海飞丝“无菌”神话,为何被“虫卵”反复戳破?

2026年3月,一条“海飞丝洗发水挤出大量虫卵”的消费者投诉视频在各个网络平台上引起了轩然大波。

该曝光内容迅速在社交平台上发酵、传播,使深耕中国市场多年的全球知名洗发水品牌海飞丝再次陷入舆论漩涡。更在“3·15”国际消费者权益日刚刚过去不久的敏感时期,引发了公众对日化产品安全性的高度关注。

d9c20a3a35789d950fd429f216e2c9a0

图源:大江网新闻截图

这不只是海飞丝一个品牌面临的信任危机,还把快消巨头在供应链管理、危机公关以及消费者权益保护等方面所面临的问题暴露了出来。

从个体投诉到舆论风暴

一瓶普通的海飞丝洗发水,本是用来清洁头皮、维护健康的日用品,却成为了网络上讨论的热点。

此次风波的起因是一位消费者在社交平台上曝光了问题。据该消费者描述,其新买的海飞丝洗发水中挤出了大量的黑色异物,经过仔细查看后发现这些异物是虫卵、昆虫尸体等,非常让人不舒服。最让人惊讶的是,在发现这个问题之后,该消费者又买了一瓶同品牌的洗发水,但是情况依旧如此。

消费者发布的相关视频在网上传播,画面中出现的令人不快的异物很快引起了网友们的强烈反响。有网友表示“头皮发麻”,认为日常所用洗护产品中含有此类杂质是不能接受的;也有网友分享自己类似的经历,吐槽海飞丝的品控存在问题。

很快,相关话题就登上了社交平台的热搜榜,网友的讨论也从最初的同情个案发展到了对品牌质量的质疑,一个个人投诉引发的舆论风暴由此产生。

值得注意的是,这不是海飞丝第一次因为质量问题引发争议。曾有媒体调查发现,在过去三年里,微博、某、小红书等社交媒体上都曾有消费者曝光在海飞丝的产品中发现了虫卵或者虫体。

0caa753586c0e40ca3fc4005551a989e

图源:小红书截图

比如:2023年,赵女士向媒体反映,她于618期间在天猫宝洁官方旗舰店购买的海飞丝洗发水,在使用的时候挤出了类似蟑螂卵的东西。对此,宝洁公司的一位工作人员表示有由专人来对此事进行加急处理。

但是消费者普遍认为,品牌方不应该只是私下退换货,而应该正视问题的根源,公布透明的调查结果。

坚守生产无菌论与外部因素推测

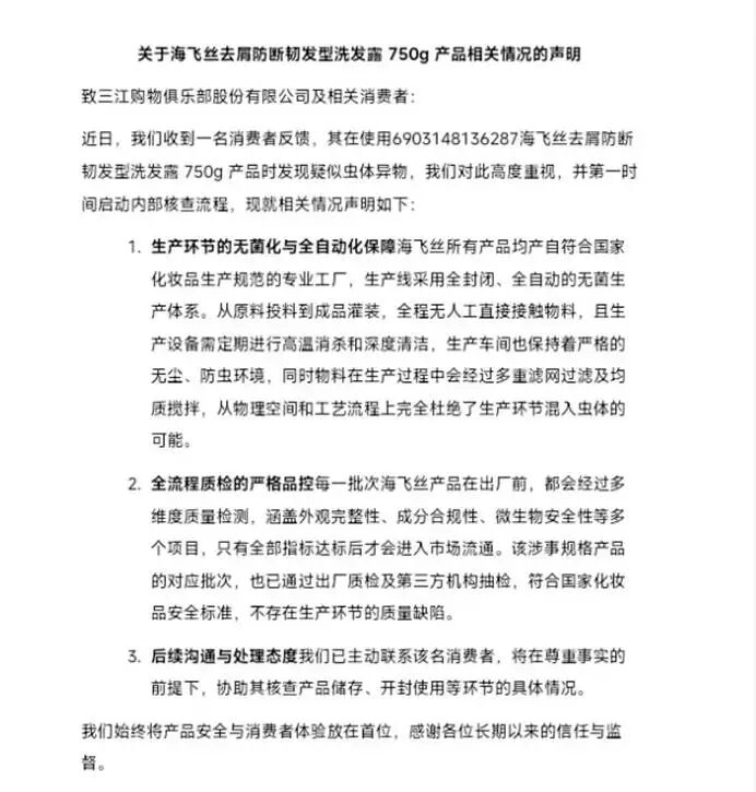
针对消费者的投诉以及舆论的关注,宝洁公司曾及时作出回应,态度也较为明确。

其官方声明中着重指出,海飞丝生产线采用的是全封闭、全自动的无菌系统,从原料投入至成品灌装全部过程无人工直接接触,并且配合高温消毒及多级过滤工艺,在空间及工艺流程上彻底杜绝了生产过程中虫体混入的可能性。

同时,声明中还提供了“硬核”佐证,称该批次产品已经过出厂质检和第三方机构抽检,完全符合国家化妆品安全标准。表面上看,这份回应厘清了品牌在生产环节的责任界限,并且提供了合规性证明,属于头部企业在处理舆情时所采取的常规做法。

5c216dc6c3881635ceec0cc8142f5eb8

图源:宝洁公司声明

然而,宝洁把虫子出现的原因归咎于仓储、运输或者消费者储藏环境的问题,这样的模糊的推测,在消费者看来并不算作合理的解释,反而成了“推卸责任”的证据。

公众认为品牌既然能控制住生产环节的无菌标准,就应该对仓储、运输等下游环节进行监管,把问题推给不可控的外部因素,本质上就是一种推卸责任的行为,是对消费者的不信任。

雪上加霜的是,在舆情发酵期间,网络上出现了宝洁为了降低生产成本,把生产外包给没有资质的工厂的爆料。虽然目前还没有得到证实,但是该消息正好击中了公众对于化妆品行业外包混乱状况的忧虑,也进一步加剧了品牌信任危机。

总的来说,在化妆品行业竞争愈发激烈的今天,品牌的核心竞争力已不再仅仅是产品的效果,更重要的是消费者的信任。对于宝洁这样的大公司,一个不负责任的猜测就会破坏海飞丝的品牌声誉,也会影响宝洁旗下品牌的公众形象。

信任破裂的背后有多种因素

一罐洗发水,掀开了冰山的一角。海飞丝虫卵门事件表面是产品投诉,实则折射出快消行业在高速扩张与成本控制压力下,品牌方与消费者之间信任关系的脆弱性。

从供应链管理的角度看,宝洁所说的“全封闭、无菌”生产流程在技术上是可以实现的,工业生产中严谨的操作也使得虫卵进入灌装过程的概率很小。

但问题的关键在于,从工厂封箱到消费者手中,个护产品会经过干线物流、区域仓库、分销商库房、零售货架等“断点”。仓储环境中温湿度控制不好、物流运输中意外损坏以及零售终端存放条件不佳都会成为污染源。

31bbf7bed54886a57ac29ed0357c4fe1

图源:小红书截图

在漫长的供应链“最后一公里”上,质量控制的权力已经由品牌方转移出去了,变成了一种无法完全掌控的“灰色地带”。此次事件中,消费者反映两瓶产品为不同批次但都有问题,如果这一情况属实,则说明上游供应链或者原料环节存在漏洞,而不仅仅是单一产品的污染问题。

从危机公关的角度看,宝洁的回应虽然在法律上尽力划清了责任界限,但是情感沟通方面显得生硬、缺乏同理心。

面对消费者所经历的“恶心”、“恐惧”的真实感受,冰冷的技术排除法无法抚平情绪上的创伤。在社交媒体时代,消费者的个体叙述往往比企业的官方声明更容易传播开来,如果品牌不能及时地表现出真诚的关心和透明的调查态度的话,不管说什么都会受到质疑。

从消费者权益保护的角度看,该事件也引发了对举证责任问题的讨论。

普通消费者没有专业的检测能力,又不能承担高昂的检测费用,在这种情况下要求他们证明虫卵是生产过程中混入的还是使用不当造成的几乎是不可能做到的。而品牌方让顾客把产品寄回去做检测的做法没有第三方监管,也难以建立公信力。

总的来看,此次事件暴露出的供应链中存在灰色地带、危机公关处理不当、消费者维权困难等问题,均是快消行业在转型过程中必须解决的难题。

重建信任的基础在于透明

图片

目前,海飞丝“虫卵门”事件的最终走向还取决于品牌方之后采取的措施。

对于有百年历史的宝洁公司来说,维护品牌声誉的成本远远高于一次性赔偿支出。要重建失去的信任,除了自查自纠之外,品牌方更需要跳出“自证”的思维定式,引入具有公信力的第三方机构进行独立调查,全程公开调查过程和结果,并且提出具体的整改措施以改善供应链等各个环节。

在消费升级和信息透明的时代下,消费者的信任已经成为了品牌最重要的资产。危机处理的成功与否不仅关系到一个产品的存亡,也决定着品牌在激烈的市场竞争中能否坚守住自己的底线,获得长远的发展。

海飞丝能否借此机会浴火重生,关键在于是否能够把这次危机转化为提升品控标准、加强与消费者沟通的机会。

综上所说,在品牌信任变得越来越重要的当下,透明度不是可选项,而是品牌生存与发展的必需品。无论是国际大牌还是国内品牌,都应该知道:品牌的声望不是靠广告轰炸建立的,而是一天又一天地保持产品质量、坦诚交流积累起来的。

更多精彩内容,关注云掌财经公众号(ID:yzcjapp)

以上内容仅供学习交流,不作为投资依据,据此操作风险自担。股市有风险,入市需谨慎! 点击查看风险提示及免责声明
热股榜
代码/名称 现价 涨跌幅
加载中...
加载中 ...
加载中...

二维码已过期

点击刷新

扫码成功

请在手机上确认登录

云掌财经

使用云掌财经APP扫码登录

在“我的”界面右上角点击扫一扫登录

  • 验证码登录
  • 密码登录

注册/登录 即代表同意《云掌财经网站服务使用协议》

找回密码

密码修改成功!请登录(3s)

用户反馈

0/200

云掌财经APP下载

此为会员内容,加入后方可查看,请下载云掌财经APP进行加入

此为会员内容,请下载云掌财经APP加入圈子

云掌财经
扫码下载

更多功能与福利尽在APP端:

  • 精选会员内容实时推送
  • 视频直播在线答疑解惑
  • 达人一对一互动交流
关闭
/