去创作

用微信扫描二维码

分享至好友和朋友圈

微粒贷的“合规外包”:一条短信,七次转手

有多少人曾经因为贷款催收而生活受到影响,或者有多少人正在经历频繁的催收干扰。

3月初,浙江陈女士因贷款逾期遭遇暴力催收,个人信息甚至被转手7家公司。

陈女士使用的贷款平台正是微众银行旗下的一款借贷产品——微粒贷。随着她的起诉,事情的全貌逐渐浮出水面,也暴露了更多长期处于隐秘状态的合规管理细节。

陈女士的维权事件更点燃了公众,尤其是借款人对互联网信贷平台长期积累的合规焦虑。好在深圳金融监管局确认微众银行违规、法院正式立案,这倒是给所有借款人增添了不少信心。

一条短信背后的7次转手

据信号新闻消息,2024年11月,陈女士因资金紧张,导致微粒贷两笔本金为40000元和25000元的借款逾期没能按时偿还。随后,她遭遇了频繁的“短信轰炸”,最多的时候一天能收到十几条催收短信。

发送号码涵盖1068、1069号段、虚拟号码及异地私人手机号,短信中多次提及“微众委托”、“上门沟通”等内容,甚至还有催收打到她的工作单位和亲友处,严重影响了陈女士的正常生活。

图片

来源:微粒贷小程序

不甘其扰的她,于2025年3月向深圳金融监管局投诉。经过监管部门的核查,微众银行是催收的源头。于是陈女士又查到了另外6家发送催收短信的公司名称,连同微众银行一并向深圳市宝安区人民法院提起了诉讼。

5月,法院以隐私权、个人信息保护纠纷为案由正式立案,并于近期开庭审理。陈女士称,在这个过程中,微众银行甚至提出了减免利息、免除债务的和解条件。

笔者了解到,上述6家催收公司在答辩时均表示,其与微众银行有合作关系,由微众银行提供借款人的个人信息和短信内容,而自身只提供了短信通道。

IMG_256

来源:信号新闻,受访者提供

而这几家公司并没有与微众银行直接签订合同,之所以能精准地给借款人发送催收短信,是因为陈女士的个人信息经历了从微众银行到科技公司的层层转手才到催收公司,中间被转手6次,共涉及7家公司,形成了一条催收短信的业务链条。

这就直接表明,微众银行确实有可能存在泄露用户个人信息的行为,不过目前案件还在审理当中,尚未宣判。

但在黑猫投诉平台上,关于“微粒贷”的投诉量已突破6万条。笔者注意到,消费者投诉的内容重合度比较高,大多都集中在暴力催收、骚扰无关第三方、泄露个人信息等。有用户反映仅逾期几百元就遭遇轮轰炸,也有用户称已结清本金后仍被索要不明费用。

图片

来源:黑猫投诉平台

多层转包的催收模式和源源不断的用户投诉,不仅让微众银行难以对下游进行穿透式管控,更导致了个人信息泄露风险的逐级增加。

监管“亮剑”定性

值得注意的是,针对陈女士的投诉,国家金融监督管理总局深圳监管局作出答复。

在信访答复意见书中,深圳金融监管局表示,微众银行根据双方签订的《额度合同》中“您同意贷款人有权在进行催收和追索债务等工作时,将您的身份信息、联络信息及您拖欠本合同项下债务的相关信息提供给第三方(包括律师事务所和催收机构)”的约定,将陈女士的部分联络信息提供给合作催收机构,所以暂是没发现微众银行存在非法获取借款人个人信息的情况。

但确认了与微众银行合作的催收机构,确实存在联系借款人单位、发送不当催收短信等违规问题。对此,微众银行已经对相关催收机构进行了处罚,而微众银行对催收机构管理不到位的问题,监管局也督促其进一步加强管理。

IMG_256

来源:信号新闻,受访者提供

监管部门对该维权事件的定性,也让催收乱象这一行业顽疾无处藏身。事实上,中国银行业协会在2026年1月30日正式发布了《金融机构个人消费类贷款催收工作指引(试行)》,其中第三十四条明确禁止外部催收机构将委托的业务转包或变相转包。

看得出监管的意图很明确,那就是明确金融机构的主体责任,也就是“谁放贷、谁负责”。这也意味着,微众银行现有的这套依赖庞大外包网络的催收模式,面临着必须全面整改的合规压力。

图片

来源:中国银行业协会

十年首降与流量困局

如果说近期的舆情是微粒贷的一次“公关危机”,那么其背后的业绩下滑则是微众银行的“生存危机”。

2024年,微众银行录得381.28亿元的营业收入,同比下滑3.13%;净利润微增0.8%至109亿元,增速较前几年大幅放缓。这是该行成立10年来首次出现年度营收负增长。

图片

来源:微众银行2024年度报告

作为核心盈利支柱的“微粒贷”,其笔均贷款额度持续下滑,从2021年的8000元降至2024年的7200元,个人有效客户增速大幅放缓。

到2025年上半年,微众银行实现营收189.63亿元,同比下降3.44%,延续了上年下滑的情况。此外,净利润出现更大幅度的下滑,同比下降11.86%至55.66亿元。

图片

来源:微众银行2025年半年度报告

这背后的原因还得从大股东腾讯说起。微粒贷自上线以来就获得了腾讯的流量、数据等各方面的扶持。

用户日常使用的微信和QQ都有微粒贷的入口,分别位于微信服务的金融理财类别和QQ钱包中。此外,微粒贷的贷前信用调查和“白名单邀请制”,也主要依赖于腾讯的大数据征信体系。

图片

来源:笔者微信、QQ页面截图

可如今,微粒贷所依赖的腾讯流量池已经趋于饱和,从前的“舒适区”也因为腾讯自身战略调整而变成“深水区”。

2020年,微信钱包页面小范围开放了信用支付产品“分付”,与支付宝的花呗分期极为相似。微信分付最初的授信资金由微粒贷提供,但不久后授信机构就变成了由腾讯系公司100%持股的“财付通小贷”,与微粒贷形成直接竞争。这直接导致微粒贷挖掘新用户的难度大幅增加,获客成本不断上升。

图片

来源:微信分付截图

除大股东的直接影响外,微众银行自身的资产质量也有着明显压力。截至2025年6月末,微众银行不良贷款率由2024年的1.44%攀升至1.57%,相反拨备覆盖率却下降至292.86%。

图片

来源:微众银行2025年半年度报告

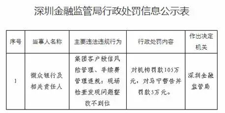
2025年,在李南青行长亲自兼任首席合规官的情况下,微众银行依旧收到了一张百万元罚单,具体是因集团客户授信风险管理、手续费管理违规以及现场检查发现问题整改不到位,而被深圳金融监管局罚款105万元。

图片

来源:国家金融监督管理局深圳监管局官网

这张罚单既显示出该行内部合规体系的紧张,也从侧面体现了其合规管理成本的上升。

阵痛与新生

从前,微粒贷背靠有着巨大流量的大股东腾讯,在短短几年内野蛮生长,也让微众银行迅速成长为一家获国家高新技术企业认定的互联网商业银行。

可互联网信贷的“野蛮生长”时代已经结束了,微众银行业绩出现十年来的首降,以及近期的监管立案与6万多条投诉,都将这家国内首家民营银行拉回到现实当中。

在危机之下,微众银行也在积极求变,“AI原生银行”就是其转型的一大方向。它正试图利用AI技术重塑风控与服务体系,提升合规管理的整体水平。同时,作为国内数字银行的标杆,微众银行在普惠金融领域的技术积累依然深厚,其服务数亿用户的基础设施和创新能力仍然稳固。

图片

来源:微众银行官网

对微粒贷而言,要想跨越周期迎来新生,比规模扩张更重要的是找到合规与盈利之间的平衡点,修补与用户之间的信任裂痕,构建健康的贷后管理体系。而这场风波不仅是微粒贷的阵痛,更是整个行业走向成熟规范的必经之路。

更多精彩内容,关注云掌财经公众号(ID:yzcjapp)

以上内容仅供学习交流,不作为投资依据,据此操作风险自担。股市有风险,入市需谨慎! 点击查看风险提示及免责声明
热股榜
代码/名称 现价 涨跌幅
加载中...
加载中 ...
加载中...

二维码已过期

点击刷新

扫码成功

请在手机上确认登录

云掌财经

使用云掌财经APP扫码登录

在“我的”界面右上角点击扫一扫登录

  • 验证码登录
  • 密码登录

注册/登录 即代表同意《云掌财经网站服务使用协议》

找回密码

密码修改成功!请登录(3s)

用户反馈

0/200

云掌财经APP下载

此为会员内容,加入后方可查看,请下载云掌财经APP进行加入

此为会员内容,请下载云掌财经APP加入圈子

云掌财经
扫码下载

更多功能与福利尽在APP端:

  • 精选会员内容实时推送
  • 视频直播在线答疑解惑
  • 达人一对一互动交流
关闭
/