去创作

用微信扫描二维码

分享至好友和朋友圈

看似血亏,实则布局!6000亿江南农商行的扩张野望

几天前,江南农商银行抛出一则公告:拟以近1亿元收购亏损数千万的溧水民丰村镇银行74%的股权,这似乎是一笔“亏本买卖”。

但其实,江南农商银行自有考量。作为江苏规模最大的农商行,它自成立以来,始终展现着强劲的规模扩张能力。截至2025年9月,去资产规模已经突破6000亿元。

不过,回看近一年的发展,这家银行表现得比较复杂。一边是战略并购加速区域扩张,在票据业务、绿色金融等领域屡获殊荣;一边是业绩增长放缓、监管处罚及高管薪酬争议等多重现实挑战。

图片

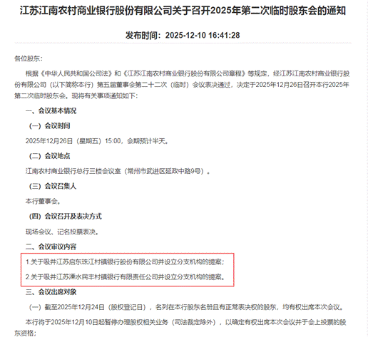
来源:江南农商银行2025年第三季度第三支柱信息披露报告

填补市场空白

作为全国首家地市级股份制农商银行,江南农商银行已经形成了能覆盖城乡的完善服务网点。到目前为止,已经实现常州本土全覆盖,并将服务触角延伸至苏州、淮安、无锡、镇江、盐城、泰州、连云港等7个地级市。

多年不断扩张下,资产规模稳居江苏农商行首位。其小微事业部的设立,打造出“江南小微无微不至”的特色品牌,也持续拓宽着普惠金融的覆盖面。

图片

来源:江南农商银行官网

然而,长期以来,江南农商银行的服务始终存在一个空白区域,也就是作为全省金融核心枢纽的省会南京。

2025年底,江南农商行迎来了一个重要战略转折点。12月,其2025年第二次临时股东大会,审议通过了吸收合并江苏启东珠江村镇银行和江苏溧水民丰村镇银行的议案。

图片

来源:江南农商银行官网

旷投注意到,在去年12月,江苏溧水民丰村镇银行就已经挂牌江苏省产权交易所,但首次挂牌却遭流拍。1月20日,再次挂牌转让74%股权,前后两次挂牌价格都为7360.63万元,转让方为其主发起行——江苏民丰农商银行。

根据挂牌公告,截至2025年10月末,江苏溧水民丰村镇银行资产总额17.77亿元,盈利状况堪忧,2024年该行实现营业收入4329.30万元,净利润为-3205.55万元。

图片

来源:江苏省产权交易所官网

溧水区位于南京市中南部,地处长三角枢纽位置,既是南京南部生态经济重点区域,是国家城乡融合发展试验区,也是长三角城市群产业转移的重要承载区,金融需求潜力巨大。

此次拟收购溧水民丰村镇银行,恰好成为江南农商银行切入南京市场的一大契机。既填补了其在省会城市服务的空白,也有助于提升品牌影响力和跨区域经营能力。

对江苏启东珠江村镇银行的收购更进一步巩固了其在苏中沿海区域的市场份额。启东位于江苏省东南端、长江入海口北岸,与上海隔江相望,区位优势显著。其特色产业发展快速,形成具有江海特色的产业品牌。

另外,江南农商银行也在去年年底完成核心管理层重大调整,原行长王晖东因工作调整卸任,吴铁军被正式聘任为新任行长。

这一系列的变动和调整动作,无一不体现着这家银行在保持管理层稳定的同时,积极寻求外延式增长的决心。

票据与科创双丰收

在细分业务领域,2025年的江南农商银行创造了不少亮点。

2025年,江南农商银行坚守服务实体经济的初心,继续走“做小做散”之路,通过聚焦企业融资需求,为当地小微企业减轻负担。

根据中国金融新闻网报道,2025年,江南农商银行票据贴现达1150亿元,贴现客户数近5900户,贴现量和客户数都创下了历史新高。

在2025年度上海票据交易所的评优中,江南农商银行荣获“优秀综合业务机构”奖项,以及“优秀承兑机构”“优秀结算机构”“优秀票据支付机构”“优秀票据综合服务平台参与机构”和“优秀参与者服务机构”5个专项奖。

图片

来源:上海票据交易所官网

此外,江南农商银行上线的应用也表现得非常亮眼。

2025年5月底上线的“学习强行”智能陪练微应用,不仅显著提升部门考试通过率,还推动地方人才战略与人工智能深度融合。

智能指标问数智能体应用,则支持错词识别、一题多问以及多轮交互等,提供图表多维度可视化展示,帮助用户直观洞察数据价值。

在“2025年度农村金融机构科技创新优秀案例”征集活动中,江南农村商业银行凭借这两大应用以及“安全开发一体化项目”,分别入选“数智应用创新优秀案例”与“信息安全创新优秀案例”。

这些成果,充分展现了江南农商银行的金融创新实力与领先水平,也意味着其数字化转型有了初步的成效。

风险与争议

笔者认为,当前大部分银行,只要是业务得到了快速扩张,就必然会带来经营的压力与合规问题。江南农商银行也不例外。

经营的压力主要来自增长逐渐放缓的营收和利润。财报数据显示,2025年前三季度,营业收入99.52亿元,同比下降2.39%;净利润40.28亿元,同比下降2.51%。

关于业绩下滑的原因,江南农商行相关负责人给出的解释是,银行业增值税政策的收紧,导致银行近期业绩的阶段性下滑。

但是,旷投回看了江南农商行前几年的营业数据,发现2020年至2024年,营业收入同比增速分别为5.35%、7.71%、6.56%、0.92%和1.5%,增速连续四年呈现下滑趋势。

72d824bb65027c92403f6ce62f683d38

来源:江南农商行2023年年度报告

旷投还注意到,在2023年财报中,江南农商行给出了2024年的各项业绩和监管指标计划。可对比了2024年的财报,这些指标几乎都没有达成。

比如,2024年江南农商银行的资产总额5849.86亿元,较2023年的5535.86亿元只增加了5.67%,比6%的目标增速低。

图片

来源:江南农商行2024年年度报告

业绩明明不达标,江南农商行高管层却享受了超2300万的年薪,非执行董事、非职工监事共领取160万的薪酬。

而对待公司股东,江南农商行却表现得相当吝啬。其连续多年的现金分红比例,都远低于上市银行的分红水平,这样的“区别对待”引发了不少外界的讨论。

图片

来源:江南农商行2024年年度报告

此外,江南农商银行的合规管理形象也受到比较严重的影响。

2026年1月,无锡金融监管局对江南农商银行宜兴支行罚款75万元,原因是虚增存贷款规模、票据贸易背景真实性审核不到位。客户经理周向阳、谈池书被警告,副行长陈良被罚6万元。更早之前,江南农商银行苏州分行曾因虚增存贷款规模,收到苏州金融监管局的80万元罚单。

图片

来源:国家金融监管局官网

就在江南农商行任命新行长的前两个月,原董事长陆向阳因涉嫌严重违纪违法,正在接受江苏省纪委监委纪律的调查。

2018年的时候,中信建投对江南农商行开启了上市辅导,那时候的董事长正是陆向阳。很显然,他是这家银行上市进程中的核心人物。

而在陆向阳任职期间,江南农商行曾在一天之内收到9张罚单,罚单金额580万元。加上这次被调查,不光让这家银行多年以来建立的合规管理形象遭到损害,也让停滞多年的上市路更加艰难。

结语

面对复杂多变的市场环境,江南农商行正站在上市的关键路口。

在2024年报中,江南农商行提到“达到上市基本条件,争取提交报会材料”,但2025年已经过去了,我们仍然没有看到关于上市的任何消息。

图片

来源:江南农商行2024年年度报告

所以,江南农商行必须明白,守住风控底线、重塑企业的合规形象,远比快速扩张更难,也更重要。而用户所看重的、所信任的,也恰恰是这一点。

更多精彩内容,关注云掌财经公众号(ID:yzcjapp)

以上内容仅供学习交流,不作为投资依据,据此操作风险自担。股市有风险,入市需谨慎! 点击查看风险提示及免责声明
热股榜
代码/名称 现价 涨跌幅
加载中...
加载中 ...
加载中...

二维码已过期

点击刷新

扫码成功

请在手机上确认登录

云掌财经

使用云掌财经APP扫码登录

在“我的”界面右上角点击扫一扫登录

  • 验证码登录
  • 密码登录

注册/登录 即代表同意《云掌财经网站服务使用协议》

找回密码

密码修改成功!请登录(3s)

用户反馈

0/200

云掌财经APP下载

此为会员内容,加入后方可查看,请下载云掌财经APP进行加入

此为会员内容,请下载云掌财经APP加入圈子

云掌财经
扫码下载

更多功能与福利尽在APP端:

  • 精选会员内容实时推送
  • 视频直播在线答疑解惑
  • 达人一对一互动交流
关闭
/