去创作

用微信扫描二维码

分享至好友和朋友圈

平安银行为何一边说转型成功,一边被罚千万?

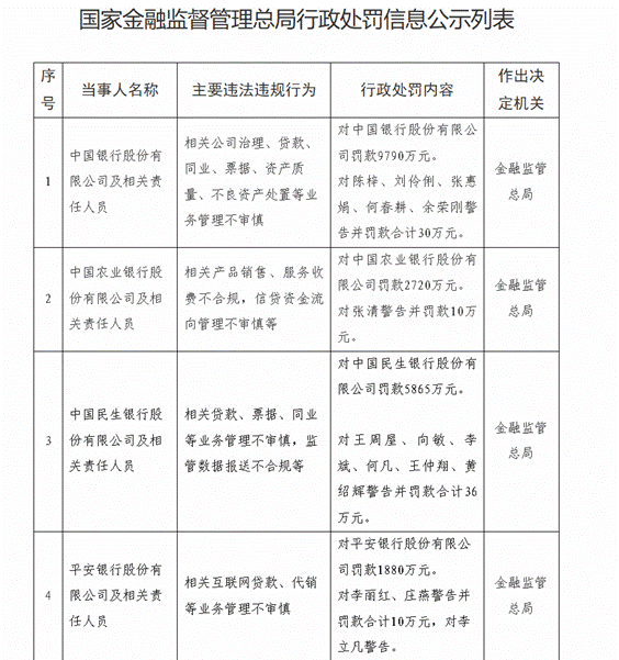
2025年10月,两则关于平安银行的消息同时吸引了市场的目光。一边是该行发布的第三季度报告,显示部分财务指标出现边际改善,管理层对外传递出“最艰难时刻正在过去”的审慎乐观信号。另一边,则是国家金融监督管理总局在2025年10月底公布的行政处罚信息,揭示对平安银行罚款1800万元,违规事由包括相关互联网贷款、代销等业务管理不审慎的情况。

这两幅矛盾的画面,叠加其股价长期低于每股净资产的疲弱表现,共同构成了观察这家银行当前境况的起点。对于普通投资者和储户而言,一个疑问随之浮现:一家积极求变的大型银行为何会陷入如此割裂的境地?这种表象上的矛盾,实质指向了一个更为根本的问题——当一家金融机构奋力调整航向时,其内部的管理体系与执行能力,是否足以支撑起宏大的转型愿景?这道关乎治理韧性的考题,不仅关乎平安银行自身,也为所有在复杂环境中寻求变革的企业敲响了警钟。

图片

转型阵痛与动能拉锯

要理解平安银行面临的矛盾,不能仅停留于表面。深入剖析,这实则是一场新旧动能的激烈拉锯。一方面,银行在应对眼前挑战上显示出一定的韧性。根据该行2025年第三季度报告,其不良贷款率1.05%的稳定表现,表明前期承压的零售业务风险已越过高峰。同时,通过优化存款结构等措施,其净息差下滑的趋势有所缓和。这些努力如同为正在修复的机体注入稳定剂,为后续复苏争取了空间。

图片

然而,另一方面,监管罚单暴露的问题却根植于更深的运行肌理。问题的核心在于过去多年形成的业务惯性。在追求高速增长的时期,某些侧重于规模和速度的展业方式,在部分机构和员工中形成了思维定式。即便总行层面已擘画了深耕产业、做精业务的蓝图,但在具体执行中,旧的路径依赖依然强大。

例如,国家金融监督管理总局网站4月22日披露的罚单中指出的“贷款‘三查’不尽职”问题,往往是出于简化流程、快速达成业务指标的压力。对于普通金融消费者来说,这意味着银行前台客户经理的热情推荐,与后台严格的风险审查之间,可能存在令人担忧的脱节。

图片

更关键的是,总行先进的数字化风控系统与分支机构的日常操作间存在明显“温差”。平安银行在金融科技上的投入和成果有目共睹,但这些技术工具和内控理念,并未完全转化为一线员工牢不可破的操作纪律。这使得技术优势在“最后一公里”大打折扣,形成了中枢智慧难以有效指挥业务末梢的困境。

试想,当我们通过手机银行便捷地申请贷款时,后台审批是否真正做到了独立、审慎?罚单提示的风险,正是这种不确定性。

航向正确与船体考验

从战略方向上看,平安银行的调整路径有其清晰逻辑。该行正将更多资源转向对公业务、产业链金融及绿色金融等领域,这顺应了经济结构转型的国家政策导向。据其2025年第三季度报告显示,企业贷款余额16,885.61亿元,同比大幅增长5.1%,成为对公业务转型的有力支撑。这种转向,可以被视为对过去过度依赖零售信贷周期波动的一种修正,旨在寻找更平稳、更可持续的增长基础。

图片

然而,正确的航向需要坚固的船体。平安银行当前的挑战在于,其规划的新航线对航行纪律和船只稳健性提出了更高要求,但其现有的管理“船体”却显露出了裂缝。发力产业金融,意味着需要更懂行业、更精通企业真实经营状况,这对银行的专业研判和持续监控能力是巨大考验。而频发的信贷管理违规罚单,恰恰暴露出其在执行层面的精细化管理能力尚有欠缺。这就像立志远航,却尚未解决好船舱密封的基本问题。

战略雄心与执行短板之间的落差,直接动摇了市场信心。资本市场给予其长期低于净资产(即“破净”)的估值,并非否定其战略选择的合理性,而是对其能否安全、可靠地抵达目的地深表怀疑。

对于广大股民而言,这传递了一个直白的信号:市场担心银行在追逐新业务的过程中,可能因内部管理跟进而再次踏入陷阱。银行的本质是管理风险,其最基础的产品是信用。当一家机构的内部管理信用屡受质疑时,其对外出售的金融信用自然会被打上折扣。

这一矛盾背后,是更深层次的行业性反思。在过去行业快速扩张的水涨船高时期,许多管理问题被增长所掩盖。但当行业进入以质量和风险控制为核心的“深海区”竞争时,任何内部管理的薄弱环节都会被急剧放大,甚至成为决定性的短板。

对平安银行而言,当前最迫切的任务或许已不再是绘制更宏伟的蓝图,而是必须夯实基础,完成一次彻底的“管理基建”升级。

将韧性构筑为新的护城河

平安银行的经历,为整个金融业乃至更广泛的企业界提供了一面反思之镜。它清晰地揭示:在充满不确定性的时代,组织内部抵御自身错误、确保战略不偏航的能力,正取代单纯的业务创新速度,成为企业最核心的竞争力之一。

对于平安银行自身,未来的转型之路必须实现,从业务转型到能力重塑的跨越。这意味着,风险控制与合规管理必须从后台的支撑功能,真正转变为驱动业务发展的战略支柱。

这需要其重建激励与考核体系,让价值创造取代规模的冲动;打通管理脉络,确保总行的战略与风控要求能够不折不扣地传导至每一个基层网点;培育一种深入人心的合规文化,让审慎经营成为每一位员工的自觉行动。

其成功的标志,或许将不再是某个季度利润的跃升,而是类似重大监管处罚这类系统性风险的彻底远离。

这一案例对行业的启示同样深刻。它警示所有企业,金融科技的运用不应是风险的外衣,绿色金融的发展也不能以降低信审标准为代价。坚固的内部治理,是所有业务创新得以安全运行的共同基石。

对于我们每一位金融消费者和投资者,在选择将资金托付给一家机构,或是购买其金融产品时,除了关注收益率和品牌,或许也应该考量,这家机构的管理是否严谨可靠?其内部是否建立了“免疫系统”?关注监管信息、了解其内控声誉,正在变得与查看财务报表一样重要。

市场的最终信心,来源于可持续的、低风险的稳健经营。当我们审视一家企业,无论是银行还是其他,或许都该问一句:在它面向未来的宏伟叙事之下,那份确保航行安全的韧性,是否已经真正铸就?

更多精彩内容,关注云掌财经公众号(ID:yzcjapp)

以上内容仅供学习交流,不作为投资依据,据此操作风险自担。股市有风险,入市需谨慎! 点击查看风险提示及免责声明
热股榜
代码/名称 现价 涨跌幅
加载中...
加载中 ...
加载中...

二维码已过期

点击刷新

扫码成功

请在手机上确认登录

云掌财经

使用云掌财经APP扫码登录

在“我的”界面右上角点击扫一扫登录

  • 验证码登录
  • 密码登录

注册/登录 即代表同意《云掌财经网站服务使用协议》

找回密码

密码修改成功!请登录(3s)

用户反馈

0/200

云掌财经APP下载

此为会员内容,加入后方可查看,请下载云掌财经APP进行加入

此为会员内容,请下载云掌财经APP加入圈子

云掌财经
扫码下载

更多功能与福利尽在APP端:

  • 精选会员内容实时推送
  • 视频直播在线答疑解惑
  • 达人一对一互动交流
关闭
/