去创作

用微信扫描二维码

分享至好友和朋友圈

旺旺的中年危机:吃完了时代红利,却走不出路径依赖

图片

今年春节,走亲访友的氛围淡了许多,大家不再执着于登门拜年、互送礼品,这也让过去几乎每逢春节的送礼标配旺旺大礼包,渐渐淡出了人们的视野。走进商超和便利店就会发现,旺旺仙贝、雪饼这些经典单品,被放在货架不起眼的角落,少有人驻足挑选。人们对旺旺的喜爱,似乎大不如前。

数据佐证了这份寒意。中国旺旺2025财年中报公司实现营收111.08亿元,仅同比增长仅2.1%;净利润17.17亿元,同比降低7.83%。这一增收不增利的尴尬局面,标志着这家曾经的"现金牛"企业正在经历一场深刻的结构性危机。截止发稿,旺旺的市值也从巅峰时期的1700亿港元缩水至560.6亿港元,蒸发6成以上。

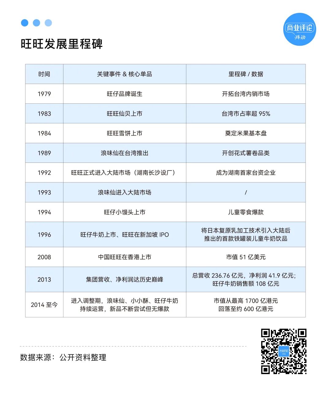
旺旺的高光时刻似乎停留在了十年前。2004至2013年间,其营收增速常年维持在20%左右,2013年明星单品旺仔牛奶更一举突破百亿大关,当年总营收达到38.18亿美元,成了那段黄金岁月的顶点。

从几代人的儿时回忆到货架上无人问津,旺旺的困境或许是许多老牌企业需要共同面对的课题。魔性洗脑的营销、丰富的经典产品矩阵、深度下沉的渠道网络,曾是它破圈出圈的核心利器。可时过境迁,这些昔日优势,如今却逐一成为束缚增长的枷锁。被贴上童年回忆标签的旺旺,为何会陷入这场中年危机?

图片

一代零食之王,开始啃老本

不可否认的是,旺旺的崛起依托了特定时期的时代红利。上世纪90年代初,大陆大力推进招商引资,优惠的税收政策、土地支持等,为港澳台资企业进入内地提供了绝佳土壤。

那时中国零食市场处于供给稀缺、需求简单的阶段。当时市面上的零食种类相对匮乏,多以散装、简易包装为主。消费者对零食的需求也仅停留在“解馋、饱腹”,对健康、营养、口感层次的要求极低。尤其是儿童零食赛道,几乎没有专业品牌布局,家长对儿童零食的选择空间极小。

在这样的大背景下,旺旺打造了不少现象级爆品。1983年、1984年上市的旺旺仙贝、旺旺雪饼凭借酥脆口感和标准化包装,迅速占领了几乎无竞品的米果类零食市场;1994年旺仔小馒头上市,卡位低龄儿童零食赛道;1996年旺仔牛奶的推出,作为大陆首款铁罐装儿童复原乳饮品,填补了儿童瓶装牛奶的市场空白......

图片

不难看出,这些产品的成功本质上是以供给创造需求。在物质不那么丰富的年代,旺旺凭借引进的日本先进生产技术,结合自身产品创新,精准填补了大陆工业化休闲零食市场的空白。这些兼具新奇口感与标准化品质的产品,自然能快速被消费者接纳并记住。

大单品的规模化生产销售,在过去成就了旺旺的品类优势。但走到今天,旺旺的营收依旧与这些大单品高度绑定,而过度依赖老产品的弊端已然显现。2025财年上半年,旺旺乳品及饮料类营收59.41亿元,同比下降1.1%,作为核心产品的旺仔牛奶收益下降低个位数。旺旺引以为傲的大单品策略失灵了,反而固化为难以突破的路径依赖。

明星单品的滑落,并非偶然,而是外部市场变化与内部创新不足共同作用的结果。

一方面,消费者的偏好改变,健康化已成为零食行业转型的关键。京东消费研究院数据显示,2025年健康零食市场规模突破1.2万亿元,低糖、低脂、高蛋白产品增速达23%,超过90%的消费者表示会关注产品配料表。

而旺旺的核心产品恰好与这一趋势相悖。旺仔牛奶高糖、采用复原乳工艺,热量偏高;雪饼、仙贝等米果类产品多为高油高糖、重调味、营养单一,早已无法满足当代消费者的健康需求。社交平台上,不少消费者吐槽旺旺产品的添加剂过多,全是科技与狠活。

图片

图片来自小红书@法师小木、@萝卜青菜各有千秋

与此同时,市场竞争的加剧,也进一步挤压了旺旺的生存空间。根据艾媒数据显示,我国休闲食品市场规模已经突破1万亿元。零食赛道爆发式增长,新老品牌同台竞技。

在儿童零食领域,妙可蓝多、小鹿蓝蓝等品牌主打“无糖、无添加、有机”的产品理念。在休闲零食、饮料领域,各类新兴品牌与细分品类涌现。元气森林、OATLY等饮料品牌推出气泡水、燕麦奶等健康饮品。来伊份、三只松鼠等品牌提供各类便携式零嘴。甚至还有盒马、山姆等零售渠道的自有品牌也加入战局。

这些品牌的崛起,顺应了当下的市场消费趋势,凭借更贴合消费者需求的产品与服务,逐步分流旺旺的用户群体,也让旺旺曾经的品类优势逐渐被稀释。

当然,旺旺并没有坐以待毙。面对市场变化和业绩压力,它也主动尝试推出新产品以寻求突破。公开资料显示,2017年旺旺推出的新品数量超过50个。2020年旺旺相关负责人表示,公司一年产生的新品总量超过100个。可市场是残酷的,旺旺的频繁尝试背后,体现出的是深层次的创新乏力。

从旺旺推出的新品可以看出,产品创新流于表面,大多是对经典单品的口味延伸,缺乏底层突破。比如旺仔牛奶先后推出特浓、巧克力、香蕉、气泡等多个版本,但核心基底依旧是水+白砂糖+全脂乳粉的复原乳,始终没有解决不够新鲜、不够健康的核心痛点。

2025年推出的AD钙奶,单品收益近8000万元。但千万级的体量,不足以带动近60亿体量的乳品饮品板块。况且看似亮眼的成绩背后,是在配方、包装、定位上与娃哈哈AD钙奶高度同质化。消费者在口味上也对此褒贬不一,有消费者认为旺旺的AD钙奶好喝又便宜,也有消费者认为旺旺版AD钙奶有股香精味,口感不如娃哈哈经典款。

此外,旺旺还推出爱至尊低GI系列、Fix XBody健康零食等产品应对健康化趋势。但这些产品更像是被动应对式的布局,而非从底层重构的战略级创新。无论是产品配方、场景定位,还是传播心智,都未能与旺旺传统高糖、高油的品牌认知形成有效切割,也没能在消费者心中建立起 “旺旺=健康零食” 的清晰心智。

在官方天猫旗舰店中,健康化子系列销量与旺仔牛奶、雪饼等经典单品的销量差距悬殊,最终只能沦为品牌 “象征性健康”的产品,无法真正成为支撑增长的第二曲线。

图片
图片

营收结构高度依赖老化单品,新品层出不穷,却没有一个能真正扛起增长大旗。旺旺的困境让我们看到:靠时代红利崛起的品牌,未必能跟上时代的变迁。

 

 

图片

老渠道放不下,新渠道做不深

与产品端一脉相承的是,旺旺在渠道变革中也深陷路径依赖。旺旺进入国内市场较早,在渠道为王的黄金年代,物流尚不发达、信息不对称,谁能掌控终端渠道,谁就能占据市场主动。

旺旺抓住这一红利,以省级经销商为核心,搭建起层级分明的五级批发网络,层层渗透至县乡级村镇小卖部,实现“只要有人的地方,就有旺旺”的全域覆盖。同时,旺旺提前布局早期现代商超,抢占城市核心流量入口,快速完成全国市场渗透,支撑品牌实现高速增长。

传统线下渠道的先发优势,是旺旺能成为国民品牌的关键推手,也让其形成了“依赖传统渠道、依托经销商”的运营惯性。

但如今,消费者的消费场景越发多元,随着即时零售、零食量贩、社区团购等新兴渠道崛起,消费者购物更注重便捷性、性价比,传统批发、商超的流量被大量分流,不再是消费者的首选。

在此背景下,旺旺与经销商之间陷入了压货销售恶性循环。为完成业绩指标,品牌方倾向于向经销商压货,将库存压力转移到渠道前端。然而,终端动销放缓,导致经销商库存高企、资金占用严重。根据中国经营报采访,旺旺一直对经销商压货,使得部分经销商不得不低价抛货,导致不少经销商放弃合作,也扰乱了整个市场的价格体系。

财报数据也佐证了这一点,2025财年上半年,旺旺的存货周转天数从74天上升至80天,存货金额也从25.76亿元增至27.48亿元,库存压力持续加大,这背后正是传统渠道运转失灵、产品动销不畅的直接体现。

传统渠道的红利逐渐消退,这种路径依赖的弊端也愈发明显。2025财年上半年财报显示,旺旺传统批发和现代商超渠道营收占比仍高达80%,是所有渠道中的绝对主力,但该渠道收益较上一财年同期出现低个位数衰退,早已不复当年的增长动力。

在传统线下渠道红利消退的同时,互联网浪潮袭来,电商渠道成为零食行业的新增长极。而在这波浪潮下,旺旺的反应显得有些迟缓。

2010年前后,百草味、良品铺子、三只松鼠等零食品牌陆续上线电商平台,并在线上快速崛起。直至2016年,旺旺才跟上脚步,开始布局电商渠道。据国信证券数据显示,2017年三只松鼠、百草味及良品铺子线上市场占有率分别为11%、6%及5%,而旺旺线上销售的市场份额不足1%。

错过了电商的黄金期,旺旺的电商运营策略也相对滞后。在电商发展的初期,旺旺很大程度上只是将线下产品搬到线上销售,将线上作为消化线下库存的辅助渠道,缺乏品牌建设思维。

这种滞后的运营策略,最终体现在用户体验的短板上。时至今日,仍有不少消费者在社交平台吐槽旺旺线上服务不佳。网上购物产品的保质期差、售后处理效率低、物流配送体验差等问题频发,而这些细节恰恰是线上运营的核心竞争力。

图片
图片

图片来自小红书@猪桃桃、@超级无敌可爱的小猫咪

为扭转线上劣势,旺旺近年来不得不大幅增加在直播、内容种草等领域的投入,试图用高昂的流量购买来弥补前期积累的不足。2025财年上半年,集团营业费用同比增长10.6%,达到32.02亿元,其中分销成本同比激增13.2%。

可在缺乏差异化产品力和品牌内容吸引力的情况下,这种投入往往只能带来一次性的交易,难以沉淀忠实用户。营销费用率大幅攀升,市场份额却始终难以突破。电商之路对旺旺而言,成了一场代价高昂且收益有限的被动追赶。

于是,旺旺企图在新兴渠道发力。零食量贩店是近年来零食行业最显著的渠道变化之一。根据兴业证券调研显示,2019-2024年,一线及新一线城市年均增速为52.0%与53.8%,而二线、三线及以下城市增速高达86.2%、94.3%与96.0%。

面对零食量贩新业态的崛起,旺旺积极合作。2025财年上半年,旺旺零食量贩渠道收益占比已达15%,较上一财年同期增长10%。然而,这一增长伴随着严重的"增量不增收"。

为配合量贩式零食店的低价逻辑,原价6.5元的245毫升红罐装旺仔牛奶被压价至3.9元/罐,旺旺的利润空间被进一步压缩。此外,旺旺还推出零食量贩渠道的定制新品,虽然受到一部分消费者的喜爱,但这种"供货商"角色的转变,也意味着品牌溢价能力的丧失。

从渠道红利到渠道阵痛,旺旺展现出的是传统巨头在渠道迭代下的多重压力。既放不下旧优势,又没能建立新能力,最终只能陷入被动。

 

 

图片

炒IP、卖情怀,旺旺离年轻人越来越远

守旧难破、创新无门,这是旺旺在产品与渠道端的困境。而这份被动,也同样延伸到了营销层面。

在过去电视为王的媒介时代,旺旺的成功,很大程度上依赖于魔性广告的曝光。李子明系列、“再看我就把你喝掉” 等广告,用夸张的表演、重复的台词、校园与家庭场景,把旺仔形象刻进几代人的记忆。“你旺我旺大家旺” 的口号,更是让人们直接将旺旺联想到喜庆、旺运等祝福语。

然而,如今电视广告的势能逐渐瓦解,旺旺的传统营销模式开始失灵。过去传统电视广告的成功,建立在家庭共同观看、信息单向灌输的中心化媒介生态之上。旺仔形象通过高频重复,能强力占领用户心智。但在移动互联网时代,注意力被无限碎片化,内容消费个性化、圈层化。单纯的品牌形象曝光,极易被海量信息淹没。

况且数十年不变的旺仔形象,也成为了一把双刃剑。长期以来,旺旺的营销叙事,都围绕着家庭、喜庆、祝福等传统大众价值展开。“你旺我旺大家旺” 的口号面向的最广泛的人群,传递最安全、最没有争议的情感表达。

但当代年轻人的消费,本质是一种社交选择与身份站队。他们通过购买某一品牌的产品,彰显自己属于某一圈层,拥有某种生活态度。而旺旺的全民吉祥,既无法为特定圈层提供归属感,也难以让年轻人将其视为自我身份的延伸。

为了年轻化转型,旺旺近几年做了不少营销创新。首先,就是跨界联名。2018年旺旺与国产潮牌TYAKASHA发布了包括帽子、T恤、卫衣、毛衣、包包、裤子、袜子等从服饰系列。2024年,旺旺与自然堂联名推出一款旺旺雪米饼气垫。2025年,与综艺《一饭封神》推出鲜米虾片等联名产品。今年1月,旺旺还与第五人格联动推出礼盒,玩家购买礼盒可兑换游戏联动时装......

从服饰、美妆到综艺、游戏,旺旺通过与在具有潮流或文化调性的品牌合作,进入年轻消费者的社交与消费场景。可跨界联名虽然能在短期内制造话题,但这些联名大多是IP形象的浅层嫁接与限定款营销,产品本身更多满足猎奇、收藏、打卡需求,而非高频复购的日常消费,难以转化为长期业绩与核心产品的增长动力。

其次,是旺旺在民族情怀与家国立场上的长期营销。在产品上,旺旺用系列化盲盒与限定款把家国情怀具象化。2019年,旺旺推出56个民族版旺仔牛奶,2020年,职业系列上市;2024年,旺旺更是借巴黎奥运推出运动版旺仔,绑定国家荣誉。

可过度依赖家国情怀与立场营销,很容易让公众产生审美疲劳,甚至被解读成把爱国当作流量密码,一旦品牌在产品、品质上出现瑕疵,过往积累的好感就可能迅速反噬。更何况情怀虽然可以带来热度,却无法替代产品力,消费者可以为立场点赞,却很难只靠情怀维持长期复购。

此外,旺旺还大举发力怀旧营销。品牌官方下场改编童年经典广告,推出旺仔表情包,2017年更是翻拍“李子明同学”成年版广告,将当年的小罐牛奶升级为8升装超大杯,试图唤醒一代人的童年记忆。

但怀旧本质上是一场面向过去的圈地运动,它能够有效唤醒和凝聚拥有共同记忆的世代,却难以触及对经典广告毫无印象的Z世代乃至更年轻的消费者。长期依赖反而可能固化品牌陈旧、属于上一代的标签,与品牌渴望的“年轻化”群体背道而驰。

归根结底,旺旺能否受到年轻人的喜爱,并不在于联名数量与话题热度,而在于能否打破“旺仔”这一经典符号带来的固有认知,构建出能够与新一代消费者形成深度共鸣的品牌价值。

这种价值不是童年怀旧与单一的情怀叙事,而是需要真正贴合当下的消费需求与生活场景,并落地到具体的产品体验与创新之中。否则再大的声量,也难以转化为销量。

图片

写在最后

从几代人的零食记忆,到深陷增长困局,旺旺的中年危机,本质是红利型企业穿越周期的必然考题。消费在变、渠道在变、人群在变,过去的成功逻辑在如今早已失灵。

对于这家国民零食企业而言,真正的挑战从来不是如何唤醒情怀,而是如何重建产品力、渠道效率和品牌价值。市场不会为童年回忆持续付费,只会为持续创造价值的企业留下位置。

内容作者:刘白

编辑:郑晶敏

图片

更多精彩内容,关注云掌财经公众号(ID:yzcjapp)

以上内容仅供学习交流,不作为投资依据,据此操作风险自担。股市有风险,入市需谨慎! 点击查看风险提示及免责声明
热股榜
代码/名称 现价 涨跌幅
加载中...
加载中 ...
加载中...

二维码已过期

点击刷新

扫码成功

请在手机上确认登录

云掌财经

使用云掌财经APP扫码登录

在“我的”界面右上角点击扫一扫登录

  • 验证码登录
  • 密码登录

注册/登录 即代表同意《云掌财经网站服务使用协议》

找回密码

密码修改成功!请登录(3s)

用户反馈

0/200

云掌财经APP下载

此为会员内容,加入后方可查看,请下载云掌财经APP进行加入

此为会员内容,请下载云掌财经APP加入圈子

云掌财经
扫码下载

更多功能与福利尽在APP端:

  • 精选会员内容实时推送
  • 视频直播在线答疑解惑
  • 达人一对一互动交流
关闭
/