去创作

用微信扫描二维码

分享至好友和朋友圈

盘前:降息!黄金拉升,有色爆发!甲骨文深夜暴跌4%,A股光模块开盘怎么走?

国际盘前要点

甲骨文12月17日深夜开盘大跌超4%(北京时间23:00后)。
图片
图片
而A股光模块指数12月17日白天收盘涨6.59%,不知道18日开盘,会如何走呢?
图片

周三,下任美联储主席热门候选人之一、现任美联储理事沃勒主张温和降息步伐:“我仍然认为,我们可能距离中性利率还有50到100个基点的差距。鉴于目前的经济前景,没有必要急于降息,在通胀可能趋于温和的经济环境下,我们可以稳步地将利率降至中性水平。”

伦敦金继续拉升,有色金属全线爆发。
截至发稿,伦敦金现报4341.890美元/盎司,最新涨幅为0.92%。伦敦银现维持高位,最新涨幅为3.53%,COMEX白银涨幅更是扩大至4.56%。
图片

国内方面,沪锡主力合约涨超3%。国际方面,伦铜、伦锌、伦铅、伦镍均涨超1%。

图片

国内期货夜盘主力合约多数上涨,黑色系领涨。 焦煤涨近5 %,焦炭涨超3%,铁矿石、螺纹钢、热卷、硅铁均涨超1%。

图片
中概股纷纷飘红,纳斯达克中国金龙指数盘中一度涨超1%。 中资光伏新能源、消费零售、半导体、化工股领涨。叮咚买菜涨超17%, 阿特斯 太阳能 涨超9%, 晶科能源 涨超4%。
图片
国内盘前要点
首当其冲的肯定是海南岛,本周新闻一直当头条在推,但资本市场之前已经反应过两轮了:其中海南自贸港指数(884050.WI)代表,其今年以来累计上涨22.04%。
图片
上周四开始,反而因为要兑现,一直回调。
图片
不过今晚央行跑出来说,不知道明天如何?
图片
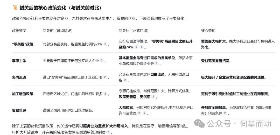
海南封关前后变化:
图片
其次,中金公司合并,也是老消息重炒。
图片
最后,今天涨过的锂矿,明天还会延续吗?
图片
美股迎来2025年最大IPO
同时,美东时间12月17日晚,纳斯达克交易所迎来美股今年最大首次公开募股(IPO)Medline。

Medline现有股东涵盖黑石集团、凯雷集团及弗里德曼(Hellman & Friedman)三大私募巨头。早在2021年,这三家机构就以340亿美元联合收购Medline多数股权,成为史上规模最大的杠杆收购之一。

Medline由约翰米尔斯(Jon Mills)与吉姆米尔斯(Jim Mills)兄弟于1966年创立,生产并经销医院与医生使用的医疗耗材,包括手套、手术衣、检查台等。

纳斯达克计划2026年推出“全天候交易”
全球最大交易所之一的纳斯达克交易所于当地时间周一(15日)向美国证券交易委员会(SEC)提交文件,申请从2026年开始推出“全天候交易”服务。
目前纳斯达克在工作日设有三个交易时段:盘前(美东时间4:00-9:30)、常规(9:30-16:00)和盘后(16:00-20:00)。
根据计划,纳斯达克将把股票和交易所交易产品(ETPs)的每日交易时间从目前的16小时延长至23小时,将改为日间(4:00-20:00)与夜间(21:00-次日4:00)两个连续时段:
日间时段仍将包含盘前、常规和盘后交易环节,并保留开盘钟(9:30)与收盘钟(16:00)仪式。
夜间时段中,21:00至午夜24:00执行的交易将计入次日交易记录。新的交易周将于每周日21:00开始,持续至周五20:00日间时段结束。
(中间留出1小时用于系统维护、测试和交易结算。)

基哥OS:真成了,全球的金融市场都得提着心交易了~
英国降息在即,富时100成大黑马

英国富时100指数12月17日晚间(北京时间),开盘创8个月来最大单日涨幅,涨超1.5%。年初至今涨跌幅超20%,甚至领先纳斯达克指数。

图片
图片
据海外消息,英国央行有可能在周四发布降息通知。
图片
富时100当前估值:
图片
不过,富时100大陆销售的基金规模太小了,短炒都差点意思。
图片
风险提示:上述内容仅反映当前市场情况,今后可能发生改变,不代表任何投资意见或建议。指数过往业绩不代表其未来表现,亦不构成基金投资收益的保证或任何投资建议。指数运作时间较短,不能反映市场发展的所有阶段。指数基金存在跟踪误差,基金过往业绩不代表未来表现。购买任何基金产品前请阅读《基金合同》《招募说明书》等法律文件,请根据自身风险承受能力、投资目标等选择适合自己的产品。市场有风险,投资需谨慎。

更多精彩内容,关注云掌财经公众号(ID:yzcjapp)

以上内容仅供学习交流,不作为投资依据,据此操作风险自担。股市有风险,入市需谨慎! 点击查看风险提示及免责声明
热股榜
代码/名称 现价 涨跌幅
加载中...
加载中 ...
加载中...

二维码已过期

点击刷新

扫码成功

请在手机上确认登录

云掌财经

使用云掌财经APP扫码登录

在“我的”界面右上角点击扫一扫登录

  • 验证码登录
  • 密码登录

注册/登录 即代表同意《云掌财经网站服务使用协议》

找回密码

密码修改成功!请登录(3s)

用户反馈

0/200

云掌财经APP下载

此为会员内容,加入后方可查看,请下载云掌财经APP进行加入

此为会员内容,请下载云掌财经APP加入圈子

云掌财经
扫码下载

更多功能与福利尽在APP端:

  • 精选会员内容实时推送
  • 视频直播在线答疑解惑
  • 达人一对一互动交流
关闭
/